皇冠代理登1租用_CBA官方:杜润旺罚款3万杜锋2万 山西核减15万经费
法甲联赛积分榜比分((www.HGTY.us)是皇冠官网开户平台,开放皇冠体育代理申请、信用网会员开户,线上投注官网平台
北京时间2025年4月18日,昨日晚间,CBA公司发布了关于对广东东阳光队球员杜润旺、山西汾酒俱乐部及山西太原赛区处罚的函皇冠代理登1租用。
公告原文如下:
各CBA俱乐部、赛区:
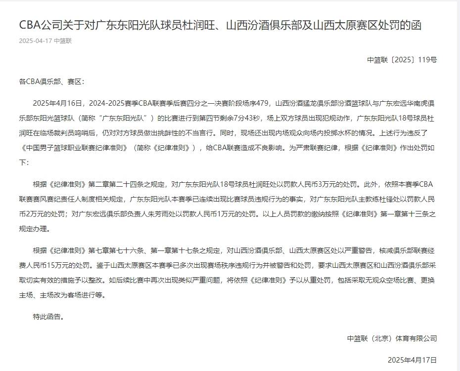
2025年4月16日,2024-2025赛季CBA联赛季后赛四分之一决赛阶段场序479,山西汾酒猛龙俱乐部汾酒篮球队与广东宏远华南虎俱乐部东阳光篮球队(简称“广东东阳光队”)的比赛进行到第四节剩余7分43秒,场上双方球员出现犯规动作,广东东阳光队18号球员杜润旺在临场裁判员鸣哨后,仍对对方球员做出挑衅性的不当言行皇冠代理登1租用。同时,现场还出现内场观众向场内投掷水杯的情况。上述行为违反了《中国男子篮球职业联赛纪律准则》(简称《纪律准则》),给CBA联赛造成不良影响。为严肃联赛纪律,根据《纪律准则》作出处罚如下:
根据《纪律准则》第二章第二十四条之规定,对广东东阳光队18号球员杜润旺处以罚款人民币3万元的处罚皇冠代理登1租用。此外,依照本赛季CBA联赛赛风赛纪责任人制度相关规定,广东东阳光队本赛季已连续出现比赛球员违规行为的事实,对广东东阳光队主教练杜锋处以罚款人民币2万元的处罚;对广东宏远俱乐部负责人朱芳雨处以罚款人民币1万元的处罚。以上人员罚款的缴纳按照《纪律准则》第一章第十三条之规定办理。
根据《纪律准则》第七章第七十六条、第一章第十七条之规定,对山西汾酒俱乐部、山西太原赛区处以严重警告,核减俱乐部联赛经费人民币15万元的处罚皇冠代理登1租用。鉴于山西太原赛区本赛季已多次出现赛场秩序违规行为并被警告和处罚,要求山西太原赛区和山西汾酒俱乐部采取切实有效的措施予以整改。如后续比赛中再次出现类似严重问题,将依照《纪律准则》予以从重处罚,包括采取无观众空场比赛、更换主场、主场改为客场进行等。
特此函告皇冠代理登1租用。
中篮联(北京)体育有限公司
猜你喜欢
- 19小时前正版皇冠信用网出租_伊朗两天已击落12架美国战机,特朗普:F15E机组已获救,伊朗:美军试图摧毁飞机残骸和士兵尸体
- 22小时前皇冠足球平台代理_刚刚,利好!停火协议来了,突然拉升
- 4天前如何申请到皇冠信用_马兴瑞涉嫌严重违纪违法正接受中央纪委国家监委纪律审查和监察调查
- 6天前皇冠信用网代理登3_“怎么开得这么慢”一句话点燃冲突,上海高架一司机下车狂追,踹车门并殴打超车车主,闵行警方:行政拘留并处罚款
- 1周前世界杯皇冠足球平台_可怕!上海女子睡梦中,手机竟自动发评论?还有账号在偷偷交友、莫名分享…
- 1周前世界杯皇冠足球平台_伊朗外交部发言人:美国经由斡旋方提出的建议非常不合理
- 1周前皇冠信用网代理占成_赔10万!北京一居民擅改管线,致560户停气48小时……
- 1周前足球比赛外围买球网站_乌拉圭部长:美国逼我们切断对华贸易,压力山大
- 1周前皇冠信用网代理注册_2026年5月1日起,不得向北京市内单位和个人销售、出租无人机及核心部件;禁止运输、携带无人机及核心部件进入北京
- 2周前皇冠信用网正版_马科斯:中方没有趁乱牟利,给我们提供很大帮助
- 2周前皇冠信用网开户_湖南省政府领导班子人事调整
- 2周前皇冠信用网庄家_沪指险守3800点!真正的恐慌盘,出现了?
- 2周前皇冠信用账号申请_今晚油价上调,湖南92号汽油8.51元/升,95号汽油9.04元/升
- 2周前皇冠登3代理申请_广州男子花近1500万买婚房,孩子上幼儿园了,房子还没着落
- 3周前信用网皇冠申请注册_湖南两个12岁女生晚自习路上,看到一朵晶莹的蘑菇,舔尝一小口一起进了ICU;医生提醒:做好孩子健康提醒,避免出现中毒事故
- 3周前怎么申请皇冠信用网代理_中欧联合国大吵一架!27国逼中企交出技术,中国这次一点面子没给
- 3周前皇冠信用网怎么注册_泰山客战云南玉昆:宿茂臻与彭逸翔发布会前瞻,客场挑战再现悬念
- 3周前皇冠信用网登2_南方医院发布情况通报,就近日一患者CT报告出错一事致歉
- 3周前皇冠信用网如何申请_伊朗打击利雅得炼油厂美方专属区域,引发大火
- 3周前皇冠信用网正网_伊朗官方证实拉里贾尼死于空袭,其子、副手一同遇害
- 3周前皇冠信用网正网_欧冠8强已确定4席:阿森纳将战葡体 皇马巴黎静待对手
- 3周前皇冠公司的代理怎么拿 _002856,可能被实施“*ST”!热门股“20cm”跌停,机构龙虎榜大幅净买入
- 3周前足球外围买球网站 _内塔尼亚胡:拉里贾尼“已被打死”;伊军方:加速对美以打击,“霸权势力的脊梁将在街头和战场上被打断”
- 3周前外围买球app十大平台 _女子火车上突来月经弄脏卧铺床单,列车员要求清洗或赔偿180元,12306客服回应


网友评论
wps
回复看帖回帖一条路!https://www.wps-on.cn